]>
| drwxr-xr-x | .. | ||
| -rw-r--r-- | 10230 | 200706-bootseq.html | blob | blame | history | raw |
| -rw-r--r-- | 80450 | bootchart-reord-concur.png | blob | blame | history | raw |
| -rw-r--r-- | 47977 | bootchart-reord-concur.tgz | blob | blame | history | raw |
| -rw-r--r-- | 74701 | bootchart-reordered.png | blob | blame | history | raw |
| -rw-r--r-- | 47471 | bootchart-reordered.tgz | blob | blame | history | raw |
| -rw-r--r-- | 70617 | bootchart-sid.png | blob | blame | history | raw |
| -rw-r--r-- | 42152 | bootchart-sid.tgz | blob | blame | history | raw |
| -rw-r--r-- | 36650 | depgraph-base.png | blob | blame | history | raw |
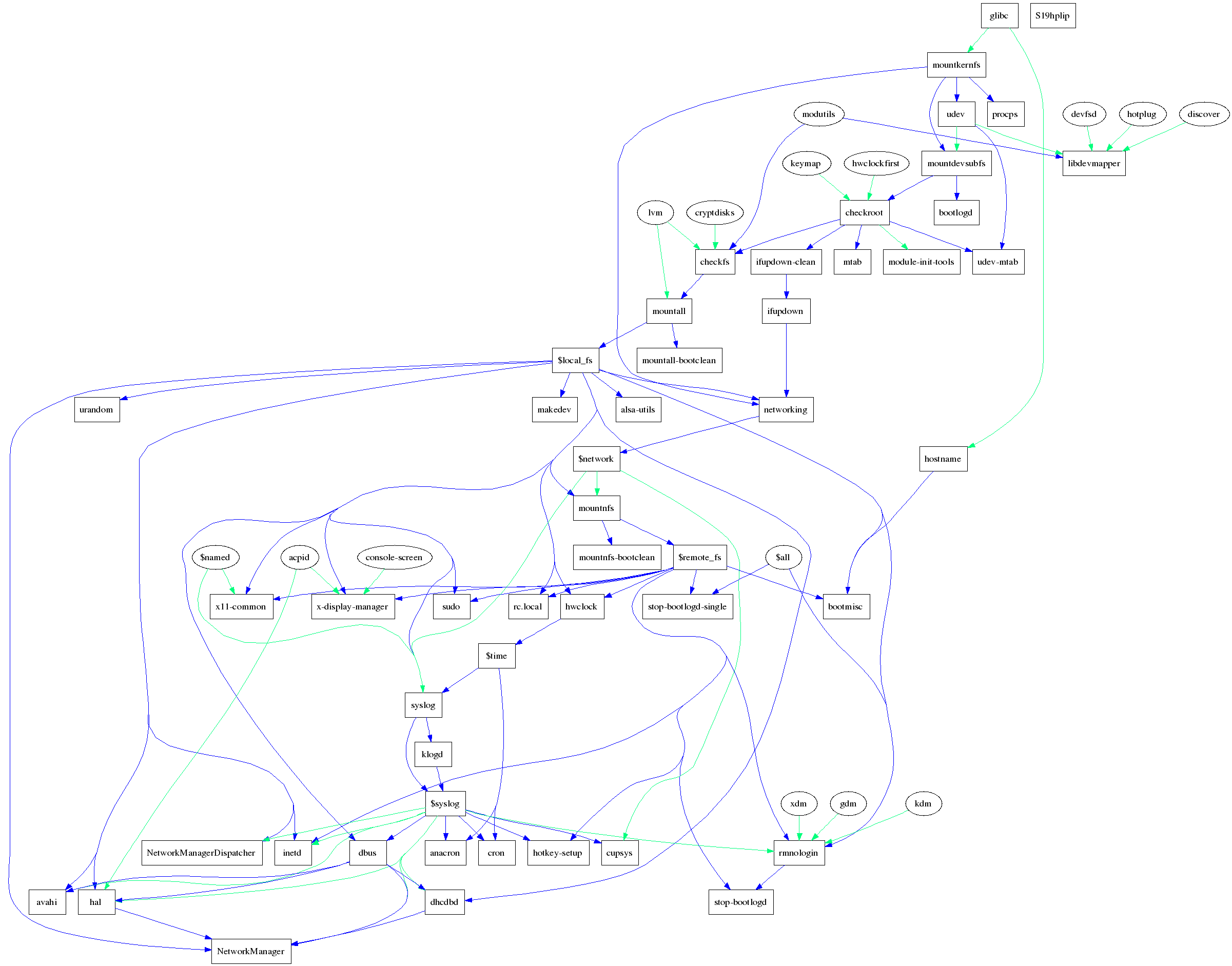
| -rw-r--r-- | 65350 | depgraph-desktop.png | blob | blame | history | raw |
| -rw-r--r-- | 13962 | insserv-enable.png | blob | blame | history | raw |